此为电力篇(合计27家公司),通过梳理我们发现,很多具备价值安全边际的个股已经超跌。
就目前的股价来看,电力的春天或许在16年到来,如果16年A股面临的大势更加扑朔迷离,那么这个春天可能更加精彩。
1 行业整体分析
一句话点评
行业:在15年市场整体上涨时涨幅弱于沪深300,更弱于其他指数,在16年初整体下跌时跌幅强于沪深300,亦强于其他指数。通过对以下27家电力公司的梳理,我们发现,经过两轮洗礼,电力行业的股价已然超跌。很多个股开始具备重大买入机会。
火电历史涨跌幅与主要指数的比较
电力行业2015年以来历史事件回顾
2 个股分析
第一家,华能国际
一句话点评
注入有做,融资有做,电力销售公司有成立,电价和利用小时虽然有下降,但到三季报还是有10%+的增长。即使假设15年四季度不赚钱,仅看1-3季度利润,华能当前估值也只有7倍。即使假设分红维持14年水平,股息率也已超过6%,分红一般在7月发生,说明在半年内有6%的确定性绝对分红收益。重大投资机会!!!
历史涨跌幅
历史事件回顾
第二家,华电国际
一句话点评
同样进行了收购,增发,到三季报利润同比增加10%+,仅看前三季度利润,15年估值8倍,如果考虑四季度合理利润,15年估值6倍。现价下股息率5.2%,分红时间每年6月。
历史涨跌幅
历史事件回顾
第三家,国电电力
一句话点评
15年居然跌幅10%+,估计买入的投资者哭死。15年业绩快报,利润同比下降12亿元,同比下降28%,主要是参股环保公司归属利润下降16亿元,扣除后,同比应也实现了同比10%左右增长。
历史涨跌幅
历史事件回顾
第四家,大唐发电
一句话点评
15年同比增长50%+主要来自于14年基数较低,公司管理层和业务变动尚未有定论。
历史涨跌幅
历史事件回顾
第五家,国投电力
一句话点评
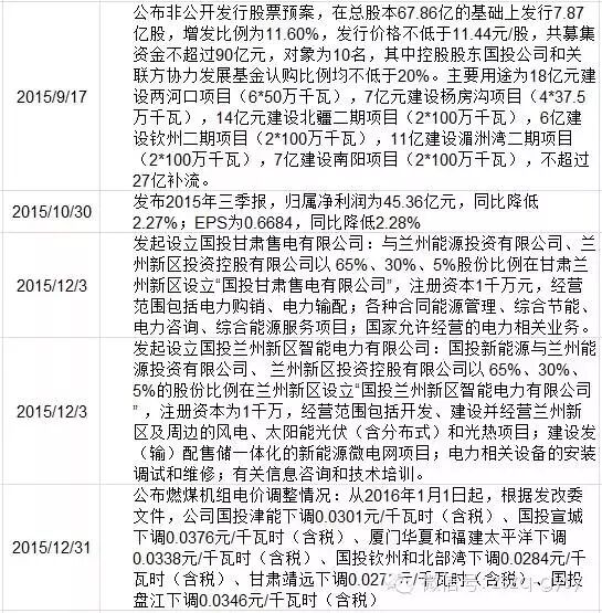
应该是电力里15年跌幅最大的公司,之前荣耀全部跌没,投资者已不能伤心更多。不过从具体工作来看,16年发展埋下伏笔,非公开发行主动停止,国企改革第一步股-改赣能完成。
历史涨跌幅
历史事件回顾
第六家,川投能源
一句话点评
过去的发展动力单一,未来的预期仅存国企改革。
历史涨跌幅
历史事件回顾
第七家,赣能股份
一句话点评
当前市值81亿,募投完成到手现金21亿,15年利润6亿,未来有新增200万千瓦装机预期,当前安全边际足够,16年具体强烈股改预期。
历史涨跌幅
历史事件回顾
第八家,皖能电力
一句话点评
送配后增发底价调整为10.07元,当前股价6元,已大幅低于。增发方案已获得证监会首次反馈并答复,节后关注过会情况。
历史涨跌幅
历史事件回顾
第九家,申能股份
一句话点评
14年来水好,导致沪自发电少,导致14年低基数,15年盈利高增速未来未必持续。
历史涨跌幅
历史事件回顾
第十家,上海电力
一句话点评
发电量和盈利情况同申能股份,受益于核电和中电投预期,股价15年表现较好。
历史涨跌幅
历史事件回顾
第十一家,长江电力
一句话点评
一句六毛五,晚节保得住。无论15年股价,16年以来股价,表现均好于行业。目前股价下股息率5.3%
历史涨跌幅
历史事件回顾
第十二家,深圳能源
一句话点评
涨来自电改及其他预期,跌来自于预期结束。所以波动向上向下均强于行业。
历史涨跌幅
历史事件回顾
第十三家,文山电力
一句话点评
以10亿元收购一家盈利不稳定的公司,却也因此打开了未来股改电改预期,当前股价8.5元,高于收购底价7.5元,当前市值约50亿(考虑增发后)
历史涨跌幅
历史事件回顾
第十四家,三峡水利
一句话点评
股价表现优异,预期事件尚未发生,演绎有待16年。
历史涨跌幅
历史事件回顾
第十五家,宝新能源
一句话点评
增发底价经下调后为6.9元,当前股价为6.6元。民营企业,增发的规模较大,刚获得证监会核准,下调后的增发价格可以作为安全边际。
历史涨跌幅
历史事件回顾
第十六家,浙能电力
一句话点评
当年与上海电力同为核电概念股,只可惜来也匆匆去也匆匆。当前估值约15年9倍。
历史涨跌幅
历史事件回顾
第十七家,郴电国际
一句话点评
14年的明星股,15年表现一般,当前市值37亿,已接近沪市壳价值,15年1月首次对外设立配售电公司。
历史涨跌幅
历史事件回顾
第十八家,桂东电力
一句话点评
曾经的国海证券影子股,当前市值52亿,其中国海贡献市值20亿,自身主业市值约32亿,也已接近沪市公司壳价值。公司主业上一直事件不断,当前价位也算一定安全边际。
历史涨跌幅
历史事件回顾
第十九家,福能股份
一句话点评
核电概念股,15年估值扣除增发带来的在手现金后约为15倍。
历史涨跌幅
历史事件回顾
第二十家,湖北能源
一句话点评
15年以来股价表现差于指数,16年1月三峡集团成为公司实际控制人。
历史涨跌幅
历史事件回顾
第二十一家,韶能股份
一句话点评
投行项目不能发布点评,前海变动是需要考虑的第一因素。
历史涨跌幅
历史事件回顾
第二十二家,桂冠电力
一句话点评
15年底收购龙滩完成,不论从股本,利润,资产结构角度都已是一家新公司,按照增发摊薄后计算,当前股价下15年估值10倍。
历史涨跌幅
历史事件回顾
第二十三家,京能电力
一句话点评
15年全年看股价波动最小的公司,16年2月3号发布公告收购京能煤电100%股权,股本变动近40%
历史涨跌幅
历史事件回顾
第二十四家,黔源电力
一句话点评
本想说48亿市值,对于一个持续有故事的公司算是一个安全边际,但回顾了一下股价,14年初的时候,这公司最底部只有18亿市值。故事的价值在熊市面前明显不如业绩的价值。
历史涨跌幅
历史事件回顾
第二十五家,内蒙华电
一句话点评
上市公司资产中有煤炭公司,位于坑口,煤价下跌幅度低于其他地区。利用小时降幅也略低于其他地区。16年看点在电改。内蒙为试点之一。
历史涨跌幅
历史事件回顾
第二十六家,广州发展
一句话点评
原本是一家基本面和估值均稳定的公司,14年11月11号的一份股东更换名称公告,让其在15年之后股价表现充满了弹性。
历史涨跌幅
历史事件回顾
第二十七家,粤电力A
一句话点评
15年7月发布增发预案,增发底价8.75元,当前股价5.47元。至今尚未报会。
历史涨跌幅
历史事件回顾
(本文转自招商证券 作者朱纯阳、曾凡、彭全刚)


