破壁|发改委加急:21个跨省跨区工程执行新输电价格!
发布日期:2018-08-30 来源:
能见App
作者:能见App
浏览次数:863
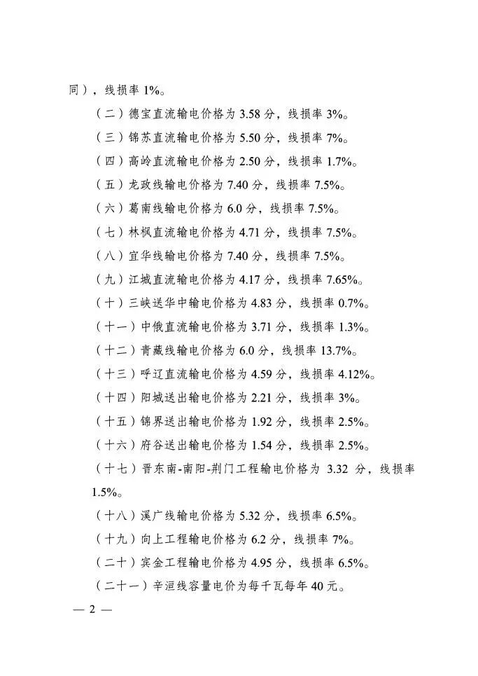
portant; word-wrap: break-word !important;">国家发改委8月27日发布加急文件《关于核定部分跨省跨区专项工程输电价格有关问题的通知》,调整灵宝直流等21个跨省跨区专项工程输电价格,为9月1日开始施行的跨省跨区电力交易做准备。
8月29日,北京电力交易中心组织编制的《北京电力交易中心跨区跨省电力中长期交易实施细则(暂行)》得到了国家能源局同意印发的复函(国能函监管〔2018〕95号)并正式印发,将于2018年9月1日正式实施。
至此,跨省跨区电力交易条件已经基本具备!通过跨省跨区专项工程参与电力市场交易的用户,其
购电价格=市场交易价格+送出省输电价格+跨省跨区专项工程输电价格及损耗+落地省省级电网输配电价+政府性基金及附加
1.跨省跨区专项输电工程降价形成的资金在送电方、受电方之间按照1: 1比例分享。
2.对跨省跨区专项输电工程超过设计利用小时的超收收入按照2: 1: 2的比例分别由送端、电网和受端分享。
3.各项工程实际运行中输电线损率超过定价线损率带来的 风险由电网企业承担,低于定价线损率带来的收益由电网企业和电力用户各分享50%。
文件如下:



(来源:能见App)


